关注!东莞延迟开学期间最全教学指引来了!(附小初高建议课程表)
-
2020-02-16 15:49
- 来源: 东莞市教育局
- 发布机构:
- 【字体:
大 中 小】
东莞延迟开学期间,教学工作怎么展开?小编从东莞市教育局了解到,最新的《关于进一步做好延迟开学期间学校教育教学工作的通知》已经正式发文,通知内附有6个详细的教学指引,分别对幼儿园到高中,以及中职在延迟开学期间的教学安排进行明确和细化。 尤其针对居家学习教育教学面临的热点难点问题,进行了积极的回应。 (后附优质公共教学资源和各学段建议课程表)
东莞市教育局:开展线上学习是“停课不停学”的重要途径,但不是唯一途径。要丰富“停课不停学”的方式方法,把学生线下自主学习和教师线上学习指导充分结合起来。
要丰富线上学习指导的手段和方式,根据实际条件和学生特点,选择利用或综合利用直播教学、导学案教学、教学资源推荐(推送)、学习任务布置、学习方法指导、学习活动设计与指引、学习内容辅导和答疑等,最大程度地促进学生学习质量的提高。
东莞市教育局:各学校要研究线上学习的规律和特点,不能把平时的课程表直接搬到线上;要合理安排线下学习和线上学习,线上连续学习每次不超过20分钟,同时合理设置线上学习的时间间隔,充分保障学生的视力健康;要控制每天线上学习总时长,小学不超过80分钟(对小学低年级线上学习不作统一硬性要求),初中不超过120分钟,高中不超过180分钟,减轻学生的学习压力。 要明确线上学习的侧重和底线,原则上线上重导学、答疑,线下重自学、实践;线上学习的内容要适量、进度要放缓,坚决防止超前、过快、超时学习;不能强行要求学生每天上网“打卡”,避免增加学生不必要的负担。
东莞市教育局:东莞从原计划开学之日起,在延迟开学期间,高三年级、初三年级可开展新学期课程线上教学,其他年级原则上不讲授新课,待正式开学后按照“零起点”实施教学。严禁幼儿园开展线上教学活动。
东莞市教育局:市教育和各校将制定线上教学应急方案,如因“网络塞车”导致线上教学无法正常开展时,可以采用非视频流方式(课件、图、文等)教学,或结合电视课程节目等指导学生自学。
对于因家里没有电脑或网络无法参与线上学习的学生,学校可组织教师推荐优质电视课程节目给学生,或通过电话、短信等布置线下学习任务,指导学生加强学习。
在组织开展延迟开学期间教育教学活动中,要特别加强对疫情防控重点地区滞留学生、防疫阻击战一线人员子女、留守儿童的学习指导和关爱。

东莞市教育局:积极探索科学有效的线上教学方式,避免教师一言堂、满堂灌,积极开展任务式、活动式教学,探索开展翻转课堂、双师课堂教学,充分调动学生积极性,引导学生主动学习、学会学习、勤于学习,养成良好的学习习惯。尽量减少学生在线上学习中的文字输入量,鼓励学生用语音、图片、思维导图、演示文稿等形式提交思维性作业。要加强学习反馈,及时提供能自我检测的达标测试,让学生及时了解自己的学习成效,增强学生学习动力。
此外,要加强家校沟通,引导家长充分重视家庭教育,积极开展多种形式的亲子交流活动,配合学校、教师共同做好学生教育和健康生活指导工作。鼓励学校校长通过微课掌上通、微信、QQ、钉钉等,上好第一节班会课、思政课或写一封信等,向家长和学生做好“停课不停学”的解释、动员、指引工作,引导家长和学生缓解焦虑、增强信心,并做好居家学习准备。班主任和科任教师要及时向家长或学生了解学生学习情况,做好线上学业指导和支持工作;要指导家长加强对学生学习过程的督促,配合学校和教师做好教学管理工作,提高学生的学习质量。
东莞市教育局:组织线上教学的学校,一般以原班级为单位组织上课。有条件的学校,可以尝试打破平常分学校教学、按班级教学、教师单人教学等束缚,探索以年级为单位开展分类分层分项教学、教师开展网络协作备课和团队教学、学校开展跨校联合教学等,从而充分利用教学资源,减轻教师负担,保障教师工作积极性。
东莞市教育局:各园区、镇(街道)、学校组织开展的线上教学、提供网络教学资源等对学生要完全免费。严禁学校和培训机构借网络学习名义组织超纲、超前培训,严禁商业广告进校园。

为支持教师教学和学生学习,市教育局遴选了优质公共教学资源,供各学校自主选择使用。
https://www.gdtextbook.com/ 特别提示:电子教材版本可能偏旧,各学科若使用电子教材,一定要核对其版本是否和现行教材一致。 由教育部主办,通过“一师一优课、一课一名师”等活动汇聚全国优质教学资源,各学段各学科全覆盖。 汇聚全省名师工作室开发的优课、微课等教学资源,教师可以获取备课资源,或指导学生观看名师课堂。 汇聚我市优质职业中学、普通高中慕课课程,以慕课、私播课等方式开展教学应用。 面向义务教育阶段,有微课、优课5万多节,课件、教案、学案等教学素材18万个,习题150万道,初中小学各学科全覆盖。平台除资源共享外,还具有在线课程推送、在线测验答题、数据统计分析、在线讨论等教学应用功能。 汇聚全市教师开发的优课微课、教学设计、试题等教学资源共计30多万个。 以部编教材及各地使用较多的教材版本为基础,覆盖小学至普通高中各年级,以教学周为单位,建立符合教学进度安排的统一课程表,提供网络点播课程。 (2)中国教育电视台“同上一堂课”电视课程系列、“停课不停学”网络课程系列 电视收看:“CETV-4”频道(2月17日开始播出) 教育部针对部分农村地区和边远贫困地区无网络或网速慢等情况,安排中国教育电视台播出有关课程,解决学生居家学习问题。播出内容以小学阶段为主,同时兼顾初中和高中,特别是参加中考、高考学生的需要。 广东省教育资源公共服务平台陆续上线广东省实验中学、华南师范大学附属中学等名校的在线课堂资源,学生不用登录,直接点击页面即可学习。 朗读者、我是演说家、中华诗词大会、我爱发明、航拍中国、大国工程、探索发现、百家讲坛、走近科学等等。


说明:1.课程表一的文化课学习分成三个小节进行,课程表二的文化课学习分成两个小节进行;2.文化课学习可以采用线下学习、线上教学或线上、线下混合式教学,线上连续教学每次不超过20分钟;3.每天线上教学总时间控制在180分钟以内;4.每天安排学生上午、下午各做一次眼保健操,每周开展至少一次品德教育和心理健康教育。

说明:1.文化课、选修课学习分成两个小节进行,可采用线上学习、线下学习或混合式学习,线上连续学习每次不超过20分钟;2.每天线上学习总时间控制在160分钟以内;3.每天安排学生上午、下午各做一次眼保健操,每周开展至少一次品德教育和心理健康教育。
上午8:30-11:30,线上学习和自主学习结合;中间时段10:00-10:30,眼保健操,室内活动。 下午14:30-16:30,以班级为单位,进行线上答疑与自主学习结合;中间时段15:10-15:40,眼保健操,室内活动。 每课时学习时间不超过40分钟,每课时线上学习时间不超过20分钟,每天学生线上学习时间不超过120分钟。 七、八年级原则上不讲授新课,九年级可开展新学期课程教学。


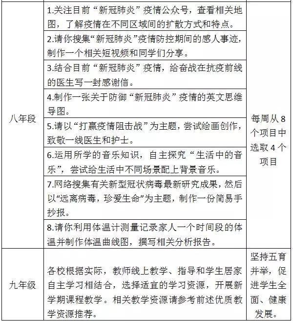
说明:1.必做的项目每天必须完成,体育锻炼建议在家完成,运动负荷要适宜,运动时要循序渐进;2.自选项目分年级完成,各校也可结合目前“新冠肺炎”疫情,自主设计相关跨学科综合性学习项目,对学生开展生命教育、安全教育、心理和健康等教育,培育学生家国情怀和社会担当意识,促进学生全面发展;3.各校在鼓励学生在完成自选项目同时,也可适当增加有学科特点的拓展性学习,拓宽学生知识面和视野,增强学生学习兴趣。4.建议学校加强学生心理健康教育,每周开设心理健康教育课不少于一节。



说明:1.必做的项目每天必须完成,体育锻炼建议在家完成,运动负荷要适宜,运动时要循序渐进;2.自选项目以周为单位分年段完成相关数量的项目学习任务;3.注重项目融合。鼓励学生在表中自选项目,也可以增加自己喜欢的其他项目,以其中一个项目为主要载体,探索学科多元化或跨学科之间的项目融合活动。
(一)严禁幼儿园开展网上教学活动。幼儿园可结合幼儿学习特点,本着不增加家长负担的原则制定延迟开学期间家园共育工作方案,定期关心幼儿在家情况,帮助家长解决育儿的困难与问题,让幼儿健康快乐地度过假期。 (二)鼓励实施个性化家庭教育指导。延迟开学期间期间是实施个别化教育的良好时机。鼓励老师梳理上学期班级幼儿的学习与发展表现,根据不同孩子的个性特点和成长需要,有针对性地与幼儿家长充分沟通交流,给予个性化的居家教育建议。 (三)指导家长加强有效的亲子互动。指导家长高质量地与孩子进行亲子游戏、亲子运动、亲子阅读等。
上午9:00-11:30,线上学习和自主学习结合,在中间时段科学安排半小时眼保健操、室内活动。 下午14:30-16:00;以班级为单位,进行线上答疑与自主学习结合,在中间时段科学安排半小时眼保健操、室内活动。 下午16:00-19:30,运动、晚餐、做力所能及的家务。 每课时学习时间不超过40分钟,每课时线上学习时间不超过20分钟,每天学生线上学习时间不超过2小时,保证学生每天有1小时室内眼保健操和活动时间。 体育锻炼建议在家完成,运动负荷要适宜,运动时要循序渐进。 建议开设防疫常识类、爱国教育类、生命教育类、专业通识类、专业拓展类、职业素养类等课程,帮助学生塑造健康向上的品格,提高人文科学素养。有条件的学校可开展专业类项目式学习。